Sau những phân tích hiện trạng tổ chức sản xuất nông sản thực phẩm đạt chuẩn an toàn và các vấn đề khó khăn, tồn đọng ở vùng kinh tế trọng điểm phía Nam tại phần 1, tác giả của Đại học Kinh tế TP. Hồ Chí Minh đã nghiên cứu và đề xuất các chính sách quản lý, giải pháp xây dựng chuỗi liên kết sản xuất – tiêu thụ nông sản an toàn, gia tăng lượng cung và nguồn cung bình ổn thị trường ở các tỉnh thành trong vùng.

Sự cần thiết phải có điều kiện tiêu thụ nông sản thực phẩm theo hướng an toàn thực phẩm
*Cơ sở khoa học và thực tiễn
Khi thị trường tạo ra các ngoại tác tiêu cực, các thất bại thị trường thì Nhà nước có vai trò điều chỉnh, khắc phục thông qua các chính sách, các can thiệp. Trong lĩnh vực sản xuất và tiêu thụ nông sản thực phẩm, vấn đề tồn tại hiện nay là cả thị trường và thể chế quản lý nhà nước đều có các khiếm khuyết. Có thể chỉ ra một số khiếm khuyết quan trọng là: 1) thông tin bất cân xứng giữa người sản xuất và người tiêu dùng diễn ra theo hướng bất lợi cho người tiêu dùng khi họ không chắc chắn về mức độ ATTP của nông sản thực phẩm mà họ tiêu thụ; 2) người tiêu dùng có thu nhập thấp hoàn toàn không có cơ hội chọn lựa thực phẩm an toàn ở hệ thống kênh phân phối truyền thống; 3) người sản xuất gây ra các ngoại tác tiêu cực (sản xuất không bảo đảm ATTP) và xã hội phải gánh chịu tổn thất thông qua các thiệt hại về môi trường và sức khỏe; 4) hệ thống luật pháp về ATTP chưa đủ chặt chẽ để buộc người sản xuất phải tuân thủ; 5) các hành vi sản xuất không bảo đảm ATTP chưa được chế tài một cách thích đáng.
Các nguyên lý kinh tế cho phép gợi ý cơ sở khoa học cho những can thiệp của khu vực công là: 1) tác động điều chỉnh hành vi người sản xuất và người tiêu dùng thông qua các chính sách hạn chế ngoại tác tiêu cực của hành vi sản xuất, chế biến, lưu thông, phân phối không tuân thủ các quy định về ATTP; 2) tạo ra cơ chế khuyến khích các hành vi có lợi thông qua việc tài trợ cho đối tượng dễ bị tổn thương trong giai đoạn đầu; 3) tạo ra cơ chế khuyến khích kết hợp bắt buộc hình thành các liên kết dọc và ngang để dần thay đổi hành vi sản xuất không liên kết; 4) thực thi các chế tài cần thiết để bảo đảm sự tuân thủ.
Trong thực tế từ trước đến nay các chính sách nông nghiệp và thương mại nông sản thường tiếp cận từ phía “CUNG”. Các chính sách và giải pháp đưa ra đều yêu cầu phải tổ chức lại sản xuất, vận động nông dân sản xuất theo tiêu chuẩn VietGAP, đạt chuẩn an toàn thực phẩm; đầu tư cho công tác khuyến nông, v.v. Nhất thiết cần thay đổi cách tiếp cận vấn đề từ phía “CẦU”. Các chính sách cần tập trung xây dựng chuẩn hàng hóa bắt buộc khi đưa vào lưu thông phân phối trên thị trường. Chỉ có những hàng hóa đạt chuẩn VietGAP, chuẩn an toàn thực phẩm mới được đưa vào lưu thông phân phối trên thị trường. Nói cách khác việc đầu tiên là xác lập tiêu chuẩn hàng rào kỹ thuật bắt buộc. Cách tiếp cận này coi vai trò của thị trường từ phía cầu là tiên quyết và có tính dẫn dắt cho phía sản xuất từ phía cung.
*Tiếp cận chính sách
Tiếp cận chính sách được đề xuất theo nguyên tắc nhất quán “sản xuất phải an toàn, không an toàn không được sản xuất”. Không chấp nhận tiêu chuẩn kép trong sản xuất, chế biến và tiêu thụ nông sản thực phẩm. Nói cách khác, hệ thống pháp luật an toàn thực phẩm phải theo hướng bắt buộc, không nên sử dụng tiếp cận vận động, khuyến khích.
Tiếp cận chính sách từ phía cầu, theo hướng tập trung xây dựng chuẩn hàng hóa bắt buộc khi đưa vào lưu thông phân phối trên thị trường. Chỉ có những hàng hóa đạt tiêu chuẩn (ví dụ như tiêu chuẩn VietGAP, quy chuẩn an toàn sinh học) mới được đưa vào lưu thông phân phối trên thị trường. Nói cách khác việc đầu tiên là xác lập tiêu chuẩn hàng rào kỹ thuật bắt buộc.
Tất cả hộ gia đình, cơ sở sản xuất, hợp tác xã, doanh nghiệp sản xuất, vận chuyển, chế biến, tiêu thụ nông sản thực phẩm bắt buộc phải áp dụng các quy chuẩn quốc gia, các tiêu chuẩn để sản xuất đạt chuẩn bắt buộc của thị trường Thành phố kết hợp với bắt buộc áp dụng truy xuất nguồn gốc sản phẩm từ cơ sở sản xuất, trang trại, doanh nghiệp nông nghiệp và nông hộ.
Các kiến nghị chính sách
*Kiến nghị chính sách cấp độ Nhà nước và Bộ ngành
Kiến nghị 1: Nghiên cứu áp dụng mô hình quản lý ATTP hợp nhất ở cấp quốc gia
Chính phủ nghiên cứu đánh giá mô hình hợp nhất về quản lý ATTP thông qua mô hình thí điểm Ban Quản lý ATTP tại TP. Hồ Chí Minh để đề xuất chính sách duy trì hoặc phát triển mô hình hợp nhất này ở các tỉnh, thành phố và cấp độ vùng. Mô hình hợp nhất này có ưu thế đáp ứng được nhu cầu quản lý tập trung về một đầu mối của chính phủ và chính quyền địa phương, tập trung quản lý xuyên suốt toàn bộ chuỗi cung ứng nông sản thực phẩm, tránh được sự phân đoạn và phân chia theo ngành, lĩnh vực.
Kiến nghị 2: Chính phủ nghiên cứu pháp lý hóa cơ chế kiểm soát ATTP ở cấp độ vùng và xây dựng thể chế quản lý ATTP Nhà nước cấp vùng.
Thể chế cấp vùng vẫn chưa được quy định ở phân cấp hành chính. Tuy nhiên, vẫn có thể phân cấp điều phối và quản lý ATTP ở cấp độ vùng giữa các địa phương có nhu cầu liên kết với nhau một cách tự nguyện. Cũng có thể thiết lập hệ thống các cơ quan quản lý ATTP cấp vùng theo mô hình hợp nhất cho quản lý ATTP. Cơ chế liên kết vùng về quản lý ATTP cho phép quản lý chuỗi cung ứng từ thượng nguồn cho đến hạ nguồn, thống nhất cơ chế quản lý và các biện pháp kiểm soát chuỗi cung ứng, bảo đảm khả năng truy xuất nguồn gốc và đáp ứng yều cầu quy hoạch vùng sản xuất, áp dụng thống nhất tiêu chuẩn và các biện pháp hỗ trợ, tổ chức sản xuất, sơ chế, chế biến, vận chuyển, lưu trữ và phân phối sản phẩm an toàn đến người tiêu dùng.
Kiến nghị 3: Thống nhất tiêu chuẩn sản xuất nông sản thực phẩm và bắt buộc áp dụng theo lộ trình
Bộ Nông nghiệp và Phát triển nông thôn và Bộ Khoa học – Công nghệ nghiên cứu thống nhất tiêu chuẩn VietGAP với Quy chuẩn sản xuất an toàn sinh học áp dụng cho các ngành trồng trọt, chăn nuôi, thủy sản và chế biến làm cơ sở cho thiết lập tiêu chuẩn thị trường, bảo đảm truy xuất nguồn gốc và tiến tới bắt buộc áp dụng trong cả nước theo lộ trình thích hợp.
Kiến nghị 4: Quản lý chặt chẽ sản xuất, thương mại và sử dụng hóa chất nông nghiệp và thực phẩm
Bộ Nông nghiệp và Phát triển nông thôn tăng cường quản lý chặt chẽ việc cấp phép lưu hành và tiêu thụ sản phẩm hóa chất nông nghiệp, quản lý chặt chẽ việc sử dụng các chất cấm trong sản xuất và chế biến nông sản, cập nhật thường xuyên danh mục hóa chất bị cấm sử dụng trong sản xuất nông nghiệp. Bộ Công thương tăng cường kiểm tra chặt chẽ và thực hiện chế tài các hành vi sản xuất giả, vi phạm tiêu chuẩn hàng hóa công bố. Một khi việc sản xuất, thương mại và sử dụng hóa chất nông nghiệp và thực phẩm được kiểm soát chặt chẽ, việc sử dụng hóa chất nông nghiệp có hại sẽ được hạn chế tối đa từ nguồn cung, và từ đó, tạo điều kiện dễ dàng hơn cho quản lý ATTP từ phía cầu.
*Kiến nghị chính sách cấp độ Vùng cho các tỉnh, thành phố vùng Kinh tế trọng điểm phía Nam
Kiến nghị 5: Thống nhất pháp lý hóa và áp dụng nhất quán hệ thống tiêu chuẩn hàng hóa cho nông sản thực phẩm và có lộ trình phù hợp cho phía sản xuất
Các tỉnh, thành phố vùng Kinh tế trọng điểm phía Nam thống nhất pháp lý hóa và áp dụng nhất quán việc quy định các thị trường tiêu thụ nông sản thực phẩm phải có tiêu chuẩn hàng hóa và thực thi nghiêm túc các quy định quản lý ATTP để phát tín hiệu bắt buộc người sản xuất thực hiện sản xuất đúng quy định, kể cả hệ thống phân phối hiện đại và kênh phân phối truyền thống ở các chợ. Các tiêu chuẩn này sẽ được thiết lập và bắt buộc áp dụng đối với mọi hàng hóa nông sản thực phẩm được tiêu thụ tại TP. Hồ Chí Minh trên tất cả các hệ thống kênh phân phối hiện đại và các chợ đầu mối.
Thành Phố Hồ Chí Minh và các tỉnh thành vùng Kinh tế trọng điểm phía Nam liên kết xây dựng lộ trình cụ thể trong việc áp đặt tiêu chuẩn ATTP trong thu mua rau, quả, thịt, trứng, và các sản phẩm khác ở các chợ đầu mối để tạo áp lực cho phía sản xuất áp dụng các quy chuẩn, tiêu chuẩn chất lượng an toàn. Lộ trình này nên phù hợp về thời gian để phía cung thích ứng và thay đổi.
Kiến nghị 6: Xây dựng hệ thống thông tin sản xuất và thương mại nông thủy sản cấp độ Vùng
Thành phố Hồ Chí Minh và các tỉnh thành vùng Kinh tế trọng điểm phía Nam cùng xây dựng cơ chế và đầu mối quản lý thông tin thị trường cấp độ vùng. Thường xuyên cập nhật, công bố thông tin dân số, lượng cầu, lượng cung, giá cả ở tất cả các tỉnh, thành liên quan, cung cấp thông tin về tiêu chuẩn ATTP, tiêu chuẩn thị trường để tăng cường khả năng tự điều tiết cân đối cung cầu dựa trên thông tin thị trường. Xây dựng website đầu mối để quản lý hệ thống thông tin thị trường cấp độ vùng, cho phép liên kết với các websites của các kênh phân phối hiện đại, chợ đầu mối và các hợp tác xã, các doanh nghiệp sản xuất, chế biến và thương mại nông sản thực phẩm.
Kiến nghị 7: Xây dựng quy hoạch sản xuất và tiêu thụ hàng hóa nông sản thực phẩm an toàn cấp độ vùng Kinh tế trọng điểm phía Nam
Việc liên kết xây dựng quy hoạch sản xuất và tiêu thụ hàng hóa nông sản thực phẩm an toàn cấp độ vùng Kinh tế trọng điểm phía Nam sẽ là cơ sở cho tổ chức quy hoạch sản xuất theo các tiêu chuẩn an toàn và thương mại hàng hóa nông sản cho các tỉnh thành, định hướng mục tiêu, quy mô và tiêu chuẩn sản xuất của hộ gia đình, hợp tác xã, trang trại, doanh nghiệp sản xuất và chế biến nông sản thực phẩm.
Kiến nghị 8: Đầu tư phát triển hệ thống logistics chuyên dùng cho ngành nông sản thực phẩm ở cấp độ vùng
Trên nền tảng liên kết vùng và quy hoạch sản xuất cấp độ vùng, các địa phương sản xuất xây dựng đề án đầu tư phát triển các cơ sở logistic nông sản thực phẩm ở địa phương sản xuất, kết hợp với hệ thống công nghiệp chế biến thực phẩm hiện đại, kho mát, kho lạnh lưu trữ và phương tiện vận chuyển đạt chuẩn.
Chú trọng mở rộng hệ thống cơ sở vật chất phục vụ cho giết mổ, lưu trữ và tiêu thụ thịt mát để hỗ trợ phát triển dần tiến tới bắt buộc thay thế cho tập quán sử dụng thịt nóng như hiện nay.
Các địa phương phải dựa trên hợp tác liên kết vùng được ký kết giữa các tỉnh trong vùng xây dựng các đề án phát triển hệ thống logistics chuyên dùng cho ngành nông sản thực phẩm ở cấp độ vùng, cung cấp các điều kiện tiếp cận đất đai, cơ sở hạ tầng kỹ thuật cho các doanh nghiệp và nhà đầu tư tham gia. Kêu gọi các nhà đầu tư đầu tư dựa trên cơ sở khuyến khích của tỉnh/thành trong vùng. Như vậy các chính sách khuyến khích này cũng gắn với các nhà đầu tư từ tỉnh/thành trong vùng và các nhà đầu tư ngoài vùng, và đầu tư trực tiếp nước ngoài.
Kiến nghị 9: Hỗ trợ thiết thực cho người sản xuất tham gia chuỗi giá trị thực phẩm an toàn
TP. Hồ Chí Minh phối hợp với các tỉnh, thành để xây dựng các chương trình hỗ trợ sản xuất an toàn và truy xuất nguồn gốc nông sản thực phẩm và có chứng nhận cho các nhóm liên kết, tổ sản xuất, hợp tác xã của nông dân để tăng dần nguồn cung thực phẩm an toàn cho cả hai kênh phân phối truyền thống và hiện đại. Tài trợ kinh phí huấn luyện sản xuất an toàn thực phẩm, huấn luyện quản trị nông trại và quản trị tài chính, áp dụng các ứng dụng số hóa quản lý sản xuất và truy xuất nguồn gốc sản phẩm là cần thiết. Xem xét cơ chế tài trợ kinh phí chứng nhận VietGAP trong vài năm đầu tiên cho các nhóm đối tượng này song song với tăng cường kiểm soát quản lý nhà nước đối với các tổ chức chứng nhận. Tăng nguồn vốn vay lãi suất ưu đãi cho các nhóm liên kết, tổ sản xuất, hợp tác xã của nông dân sản xuất theo tiêu chuẩn VietGAP.
Các kiến nghị giải pháp này là nền tảng để bảo đảm nguồn cung nông sản thực phẩm dồi dào, cân bằng cung cầu và bảo đảm an toàn thực phẩm cho TP. Hồ Chí Minh và các đô thị thuộc Vùng Kinh tế trọng điểm phía Nam.

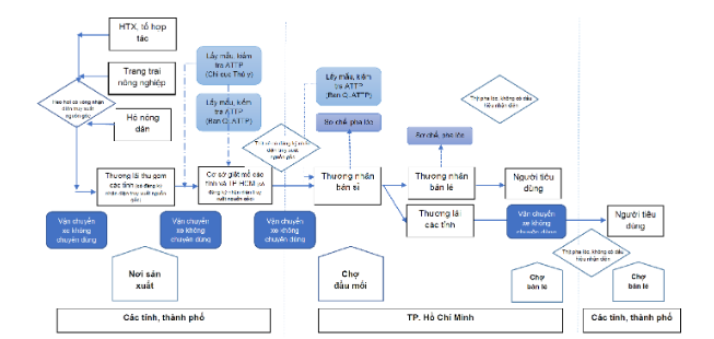
Sơ đồ 1. Kênh phân phối truyền thống của rau củ quả và các điểm nghẽn ATTP

Sơ đồ 2. Kênh phân phối truyền thống của thịt heo và các điểm nghẽn ATTP
Xem toàn bộ bài tham luận Xây dựng chuỗi liên kết sản xuất – tiêu thụ nông sản thực phẩm theo hướng bảo đảm an toàn thực phẩm giữa thành phố Hồ Chí Minh và các tỉnh thành vùng kinh tế trọng điểm phía Nam TẠI ĐÂY.
Tác giả: PGS. TS. Trần Tiến Khai – Đại học Kinh tế TP. Hồ Chí Minh.
Đây là bài viết nằm trong Chuỗi bài lan tỏa nghiên cứu và kiến thức ứng dụng từ UEH với thông điệp “Research Contribution For All – Nghiên Cứu Vì Cộng Đồng”, UEH trân trọng kính mời Quý độc giả cùng đón xem Bản tin kiến thức KINH TẾ SỐ #87 tiếp theo.
Tin, ảnh: Tác giả, Phòng Marketing – Truyền thông UEH
